Ekuphileni app Prescription ordering service
A thoughtful, research-based approach to designing an seamless user-friendly onboarding experience.
My Roles
UX Designer
Duration
2 Weeks
Tools
Figma
Design Process
About project
This project focuses on designing the prescription ordering flow for the Ekuphileni Clinic app. While the app also allows patients to book doctor appointments and schedule house calls, the primary goal of this project was to create a simple, intuitive, and seamless experience for ordering and paying for prescriptions. This ensures that even patients who are severely ill can access their medication without leaving their homes.I worked as the UX designer for this project, collaborating with UI Designs to bring this project to life, i was in charge of understanding the users and the target audience and clearly map out their experience though prescription purchasing process
The Problem
Severely ill patients struggle to access timely healthcare due to limited mobility and overburdened hospital systems. Many cannot leave their homes, and when they do, they often face unavailable doctors or packed schedules. This leaves patients without essential treatment and creates a pressing demand for more accessible, efficient, and reliable medical care solutions.
Priorities
Design a purchasing flow that users can seamlessly navigate through without friction and successfully oder their prescriptions.
Personas
The Solution
Patients need a reliable way to get their medication without traveling to the hospital, especially when they are severely ill. Our solution focuses on designing a streamlined prescription ordering flow within the Ekuphileni Clinic app. This flow allows patients to easily order and pay for their prescriptions and have them delivered directly to their homes. While the app also supports booking appointments and scheduling home visits, the primary emphasis of this project is ensuring that the prescription experience is fast, clear, and convenient for patients who need timely access to their medication.
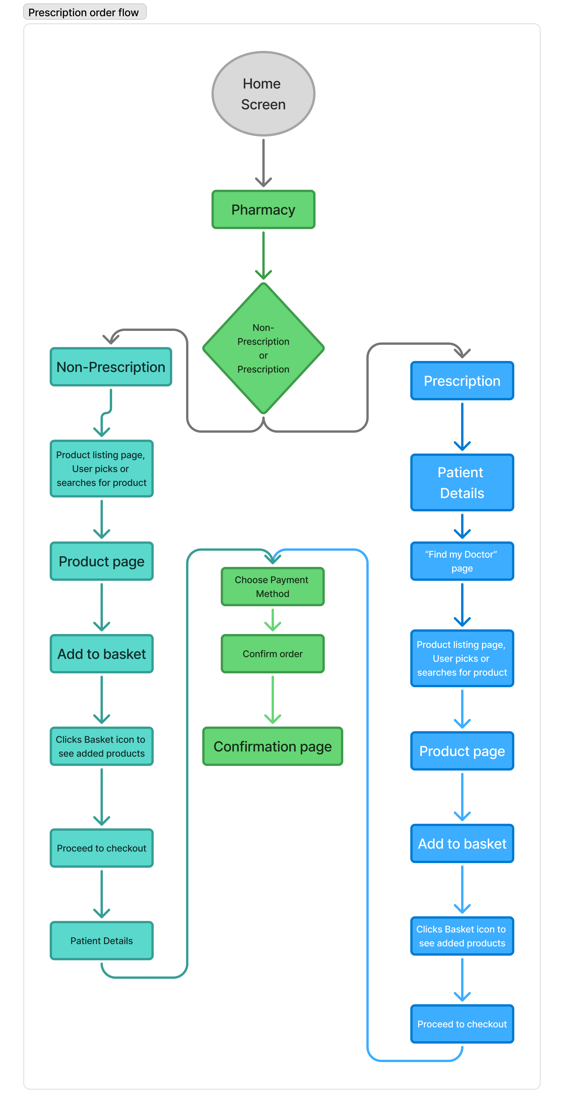
User Flow
Low Fidelity
High Fidelity Designs
Final Thoughts
This case study showcases my ability to apply UX principles to create an intuitive and seamless prescription ordering and purchasing flow that improves the overall patient experience.