Streamlining Mobile banking onboarding flow | Andzile Dlamini               ← Back    
           
     

Streamlining Mobile banking onboarding flow

Key product screen      

A thoughtful, research-based approach to designing an seamless user-friendly onboarding experience.

   
      View Interactive Prototype    
       
     
       

My Roles

       

UX Designer, UI Designer, Researcher

     
     
       

Duration

       

3 Weeks

     
     
       

Tools

       

Figma, Notion, Google forms

     
   
           

Design Process

     
        Key product screen      
   
           
       

Research Insights

       

          Through the use of a competitive analysis and user survey, we gathered data showing current digital banking and mobile wallet onboarding experiences lack clear progress indicators and sufficient in-app guidance, leading to user frustration, high drop-off rates, and diminished trust, especially among users with lower digital literacy. Our project will design a new onboarding flow that implements robust visual trust signals, step trackers, and simplified, humanized language to reduce errors, foster security confidence, and improve overall accessibility for both banked and unbanked populations.        

   
           
       

The Problem

       

          New users often feel confused and frustrated during the digital wallet sign-up process due to unclear terminology, a lack of trust signal and security cues, and lengthy onboarding process that require more than 2 minutes to go through.        

   
           

Priorities

     
       
          Icon 1        
       

Reduce terminology confusion, making sure the jargon used is understandable by users.

     
     
       
          Icon 2        
       

Display trust signals and security cues, ensure users feel safe and secure throughout the process.

     
     
       
          Icon 3        
       

Streamline the KYC process making it less time consuming.

     
   
           
     

Personas

     
        User Persona 1         User Persona 2      
   
           
       

The Solution

       

          Design a clear, user-friendly mobile wallet login and onboarding experience that simplifies language, guides users step-by-step, and clearly communicates required information, ultimately improving completion rates and reducing user frustration.        

   
       
     

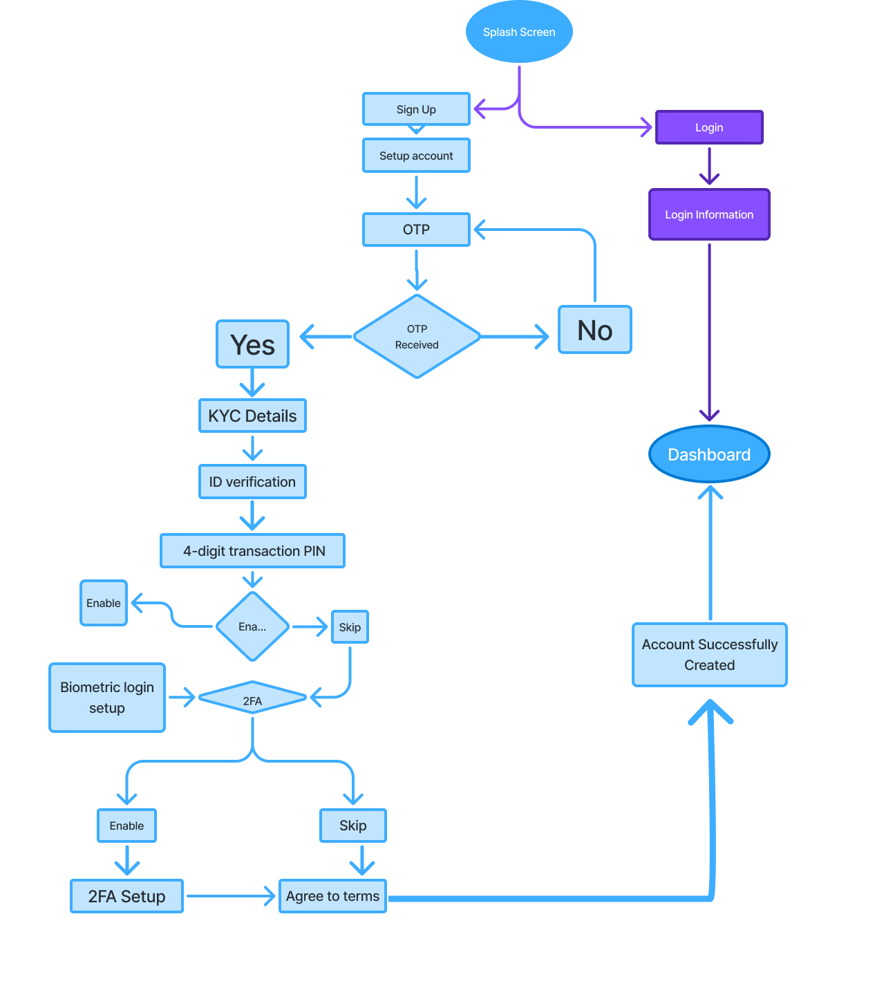
User Flow

     
        User flow diagram      
   
           
     

Low Fidelity

     
        Low fidelity wireframes      
   
           
     

High Fidelity Designs

     
        High fidelity screens      
   
       
       

Solution Highlights

       

          The designed onboarding process focuses on meeting users’ needs through clear, user-friendly language, visible trust and security cues, and a streamlined, time-efficient sign-up flow. By reducing cognitive load and addressing common first-time user anxieties, the experience builds confidence, minimizes drop-offs, and encourages successful account activation.        

   
           
       

Final Thoughts

       

          The login and onboarding flow was designed with a user-first mindset, ensuring that every decision reflected a deep understanding of user needs, pain points, and behaviors. By applying core UX principles, such as clarity, simplicity, and trust-building, the process delivers an experience that feels intuitive, secure, and efficient for first-time users. This approach not only reduces friction during sign-up but also lays a strong foundation for user confidence and long-term engagement with the app.    

     
 
   

Let's Connect

    andzijoey05@gmail.com     LinkedIn     Behance